BV伟德中国官方网站
学院首页
网站首页
通知公告
招生信息
招生新闻
招生计划
招生政策
院系概况
专业简介
最近更新
信息平台
考生问答
2026年4月24日 09:47:39 Fri
当前位置:
首页
>>
招生信息
>>
招生新闻
>>
正文
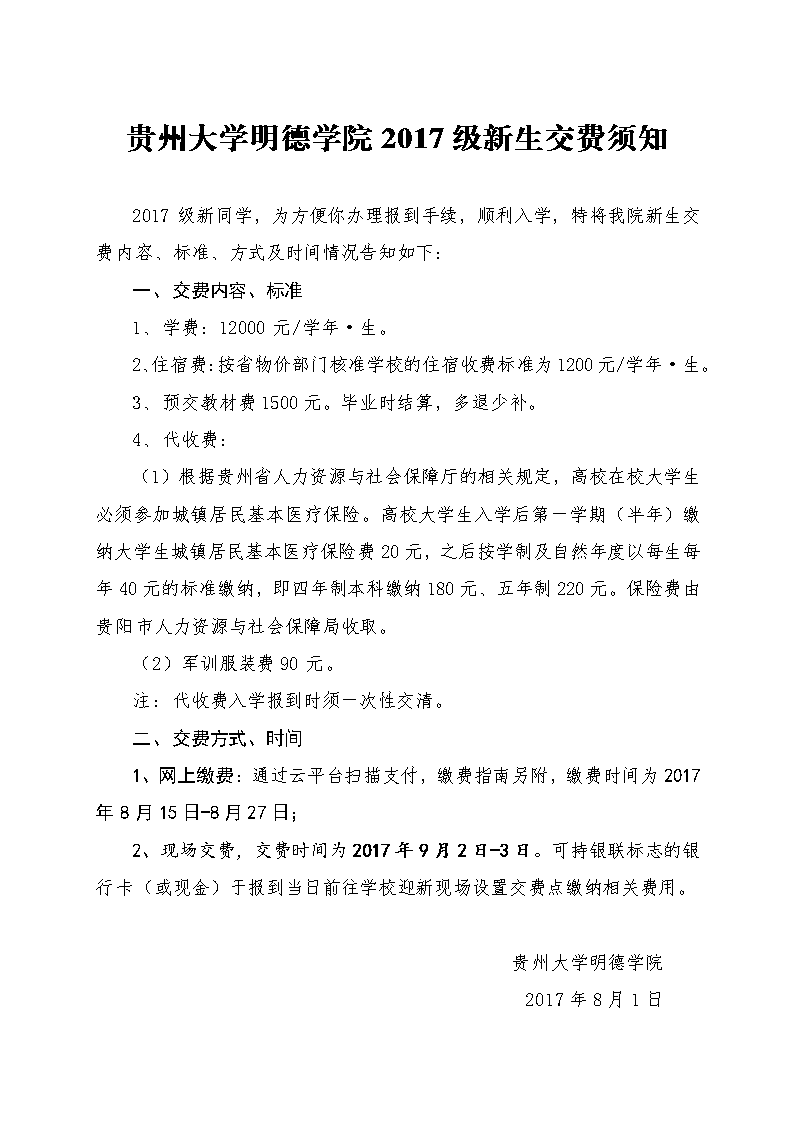
贵州大学明德学院2017级新生交费须知
来源:
作者:
编辑:
招就部
日期:
2017-08-08
点击率:
5411
[我要打印]
[关闭]
摘要:
引题:
关键字:
贵州大学明德学院2017级新生交费须知.docx
作者:
编辑:
招就部
上一篇:
贵州大学明德学院参加贵州广播电视台经济广播“高校招生面对面”直播栏目
下一篇:
贵州大学明德学院2017级新生入学须知(统招本科及2016年预科升本)
版权声明
|
隐私说明
|
网站地图
|
关于我们
|
管理登录
地址:贵州省贵阳市贵安新区花溪大学城思雅路BV伟德中国官方网站 邮编:550004
技术支持:
贵州佰仕佳信息工程有限公司