BV伟德中国官方网站
欢迎访问贵州大学明德学院--学生工作处!
学院主页
|
加入收藏
首 页
部门简介
学生事务
学生资助
思政教育
国防教育
人物风采
下载专区
2026年3月21日 10:52:58 Sat
当前位置:
首页
>>
征兵国防
>>
征兵工作
>>
正文
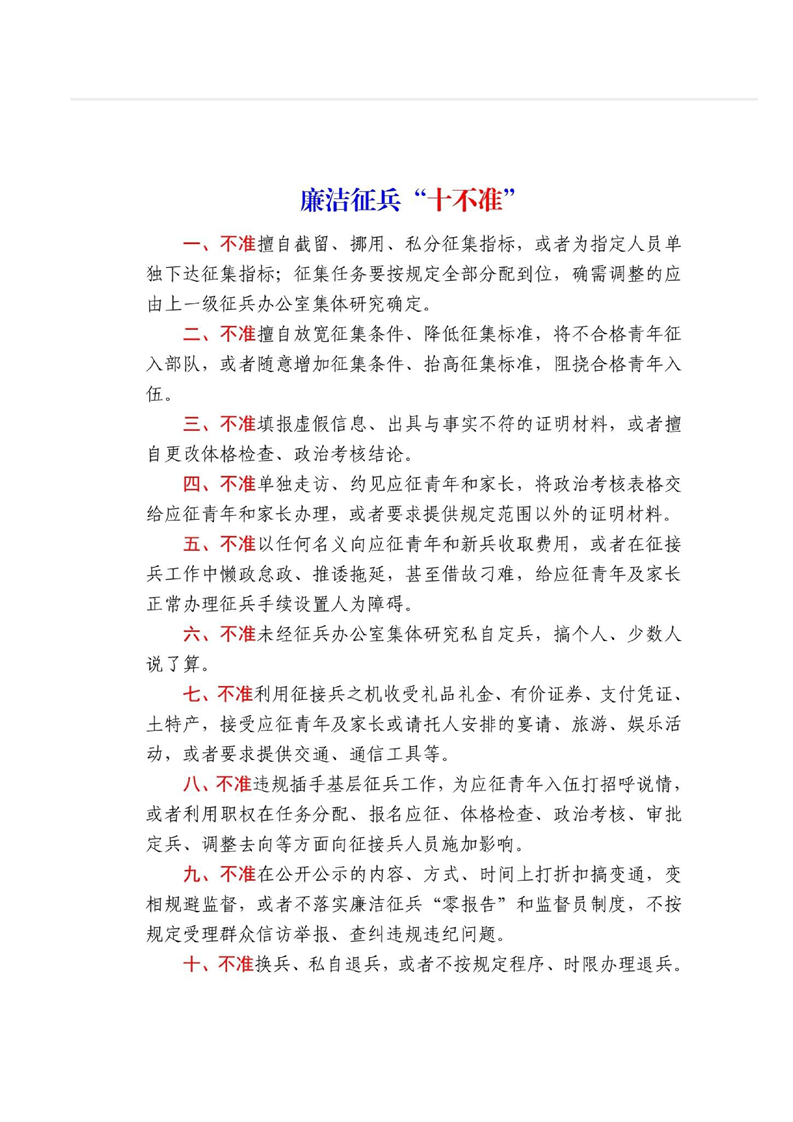
廉洁征兵“十不准”
来源:
作者:
编辑:
杨亮
日期:
2026-01-23
点击率:
146
[我要打印]
[关闭]
摘要:
引题:
关键字:
作者:
编辑:
杨亮
上一篇:
BV伟德中国官方网站荣获贵阳市南明区2025年征兵工作先进单位
下一篇:
伟德官网组织开展2026年上半年应征入伍初检工作
网站声明
|
网站管理
地址:贵州省贵阳市贵安新区花溪大学城思雅路8号 邮编:550025
技术支持:
贵州佰仕佳信息工程有限公司