BV伟德中国官方网站
欢迎访问贵州大学明德学院--学生工作处!
学院主页
|
加入收藏
首 页
部门简介
学生事务
学生资助
思政教育
国防教育
人物风采
下载专区
2026年3月24日 13:47:13 Tue
当前位置:
首页
>>
学生资助
>>
助学金
>>
正文
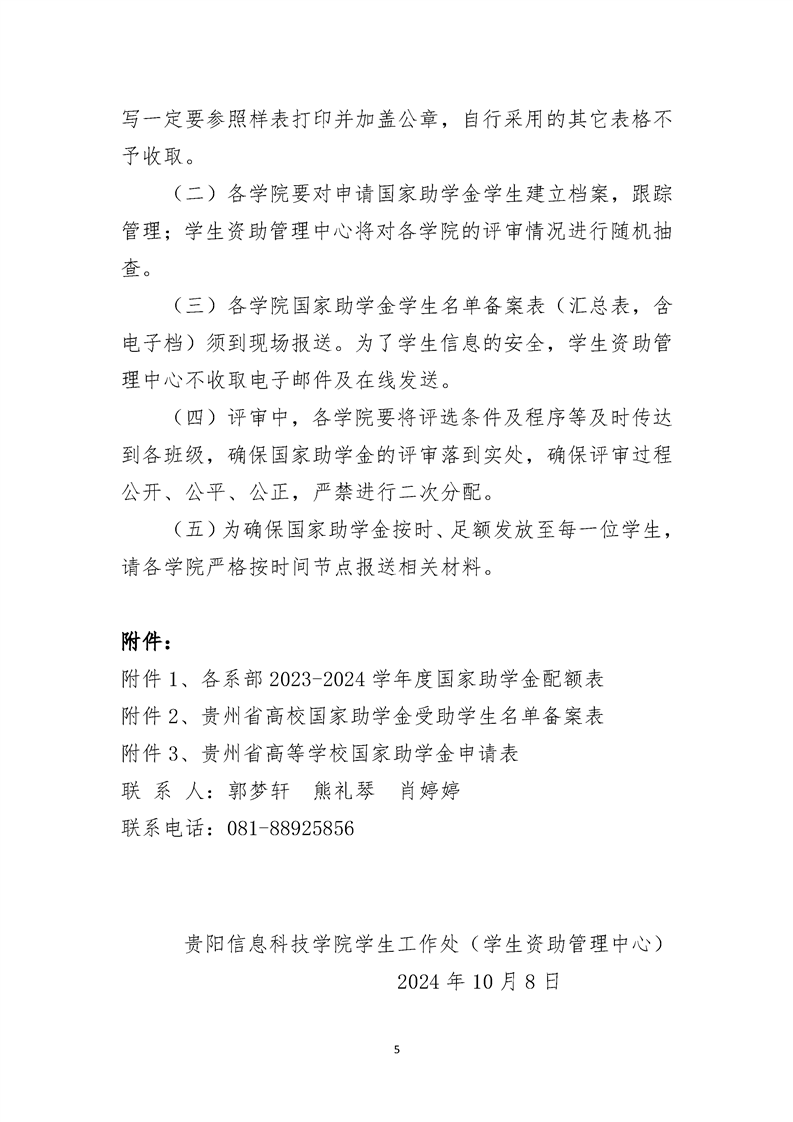
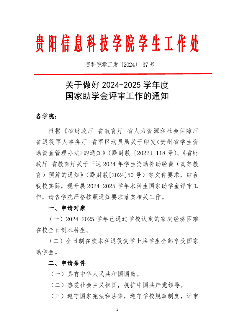
【贵科院学工发〔2024〕37号】关于做好2024-2025学年国家助学金评审工作的通知
来源:
作者:
编辑:
杨亮
日期:
2024-10-08
点击率:
2157
[我要打印]
[关闭]
摘要:
引题:
关键字:
作者:
编辑:
杨亮
上一篇:
BV伟德中国官方网站关于2024-2025学年拟获国家助学金学生名单公示
下一篇:
关于做好2022-2023学年春季学期贵州省巩固拓展脱贫攻坚成果专项学生资助资金发放前核对工作的通知
网站声明
|
网站管理
地址:贵州省贵阳市贵安新区花溪大学城思雅路8号 邮编:550025
技术支持:
贵州佰仕佳信息工程有限公司