BV伟德中国官方网站
欢迎访问贵州大学明德学院--学生工作处!
学院主页
|
加入收藏
首 页
部门简介
学生事务
学生资助
思政教育
国防教育
人物风采
下载专区
2026年4月24日 21:58:09 Fri
当前位置:
首页
>>
学生事务
>>
安全教育
>>
正文
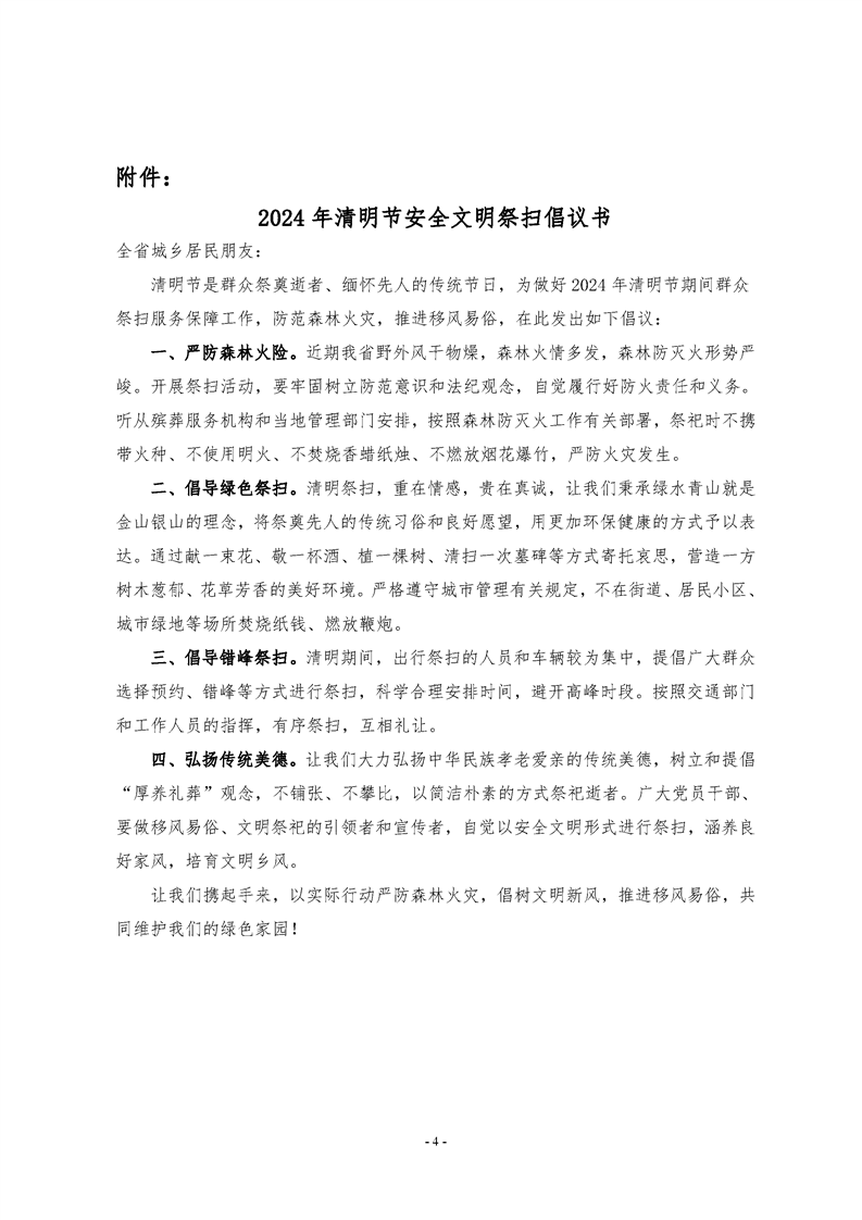
关于做好2024年清明节假期学生安全教育工作的通知
来源:
作者:
编辑:
杨亮
日期:
2024-03-27
点击率:
1744
[我要打印]
[关闭]
摘要:
引题:
关键字:
作者:
编辑:
杨亮
上一篇:
关于做好近期学生安全教育主题班会的通知
下一篇:
BV伟德中国官方网站各系召开安全教育主题班会(开学第一课)
网站声明
|
网站管理
地址:贵州省贵阳市贵安新区花溪大学城思雅路8号 邮编:550025
技术支持:
贵州佰仕佳信息工程有限公司