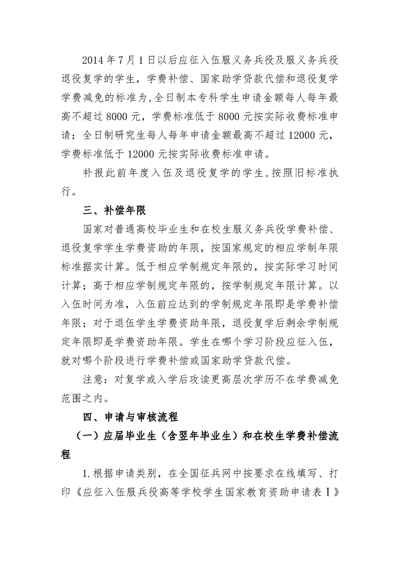
BV伟德中国官方网站
欢迎访问贵州大学明德学院--学生工作处!
学院主页
|
加入收藏
首 页
部门简介
学生事务
学生资助
思政教育
国防教育
人物风采
下载专区
2026年4月9日 19:09:57 Thu
当前位置:
首页
>>
征兵国防
>>
征兵工作
>>
正文
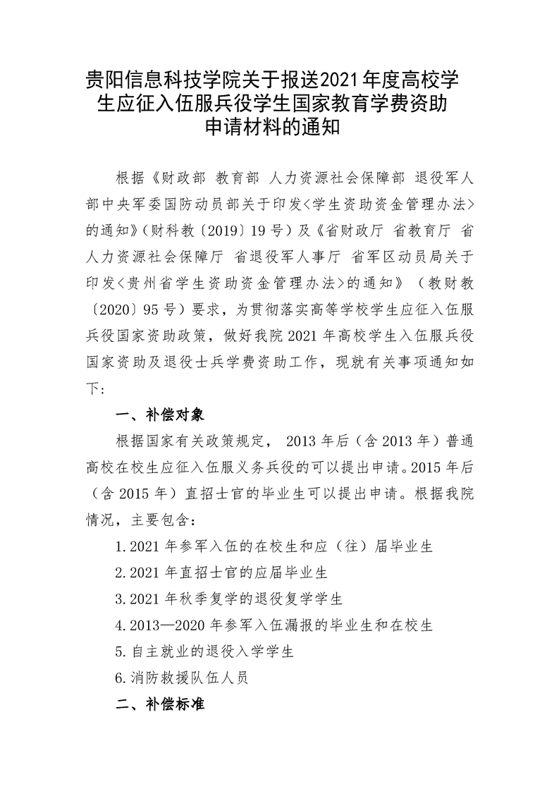
BV伟德中国官方网站关于报送2021年度高校学生应征入伍服兵役学生国家教育学费资助申请材料的通知
来源:
作者:
编辑:
学生工作处
日期:
2021-10-09
点击率:
2448
[我要打印]
[关闭]
摘要:
引题:
关键字:
附件1.xls
附件2.xls
附件3.xls
附件4.xls
附件5.xls
附件6.xls
国家助学贷款一次性还款计划书.doc
作者:
编辑:
学生工作处
上一篇:
BV伟德中国官方网站召开2022年征兵工作动员大会暨预征班开班仪式
下一篇:
2021年征兵入伍宣讲会暨退役士兵报告会
网站声明
|
网站管理
地址:贵州省贵阳市贵安新区花溪大学城思雅路8号 邮编:550025
技术支持:
贵州佰仕佳信息工程有限公司