通知公告 
当前位置:专题首页 >> 通知公告 >> 正文
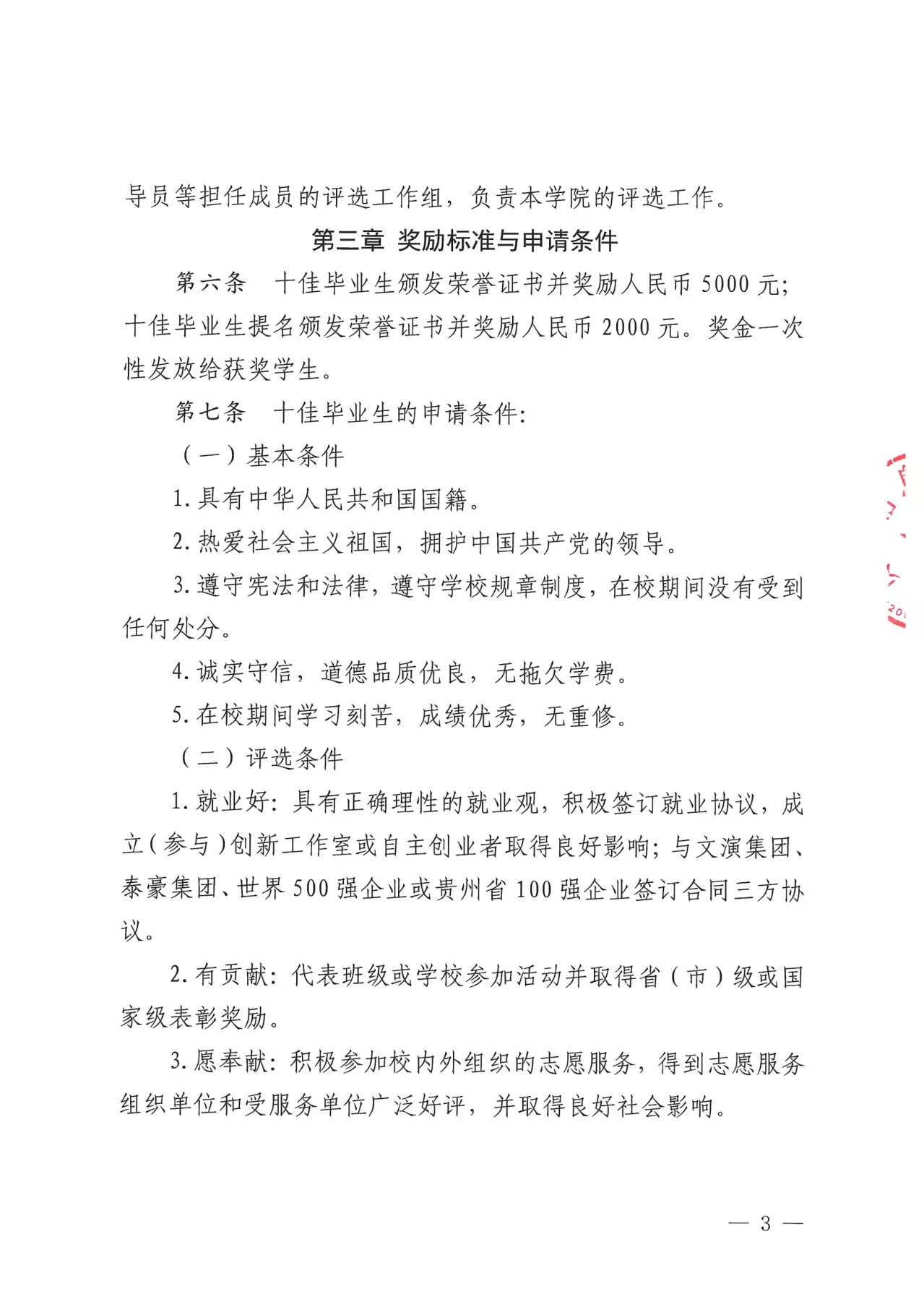
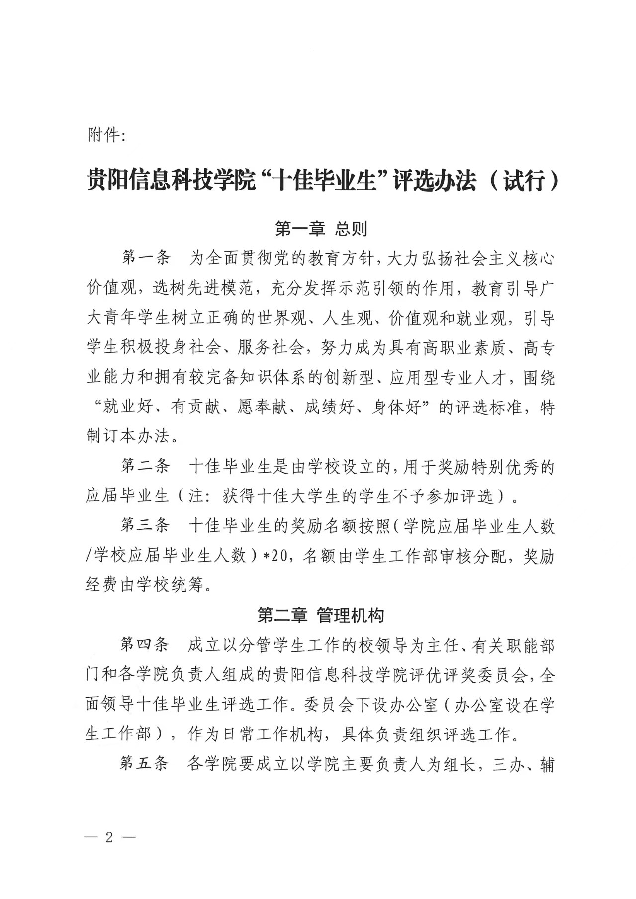
关于修订《BV伟德中国官方网站十佳毕业生评选办法(试行)》的通知
来源:BV伟德中国官方网站  作者:  编辑:张修乐  日期:2025-04-24  点击率:1930  [我要打印]  [关闭]
摘要:

引题:

关键字:







附件1:BV伟德中国官方网站十佳毕业生评分细则、初评表.pdf

附件2:BV伟德中国官方网站十佳毕业生申报表.xls

附件3:BV伟德中国官方网站十佳毕业生综合加分汇总表.xls

附件4:BV伟德中国官方网站十佳毕业生个人风采展示材料.pdf


作者:
编辑:张修乐
上一篇:BV伟德中国官方网站2025年毕业生下基层就业(服务)服务期满学费补偿贷款代偿校级审核通过名单公示
下一篇:BV伟德中国官方网站关于组织参加2025年全国大学生英语竞赛报名通知
地址:贵州省贵阳市贵安新区花溪大学城思雅路8号
纳税人识别号:52520000090327188H
黔ICP备20002667号